Misión
Buscamos satisfacer las necesidades de nuestros asociados y sus familias con el propósito de mejorar su calidad de vida.
Visión
Ser reconocido por los asociados y su grupo familiar, como la mejor entidad del sector solidario, por los servicios financieros y de beneficio social prestados a los empleados y jubilados de Compañía Aerofumigaciones Calima S.A.S.
Nuestros valores
Solidaridad
Promovemos el apoyo mutuo entre nuestros asociados.
Confianza
Actuamos con transparencia y construimos relaciones basadas en la credibilidad.
Equidad
Garantizamos condiciones justas para todos los asociados.
Responsabilidad
Administramos los recursos del fondo con compromiso y prudencia.
Respeto
Valoramos a cada asociado y fomentamos relaciones basadas en el trato digno.
Sentido de pertenencia
Fortalecemos la participación y el compromiso con nuestro fondo.
Beneficios de pertenecer a Foncalima

Ahorro y créditos con tasas preferenciales
Accede a diferentes líneas de crédito y fortalece tu ahorro.

Protección exequial para el asociado
Cobertura que brinda tranquilidad a tu familia.

Convenios y beneficios especiales
Descuentos y acuerdos con aliados comerciales.

Apoyo financiero para tus proyectos
Soluciones de crédito pensadas para tus necesidades.
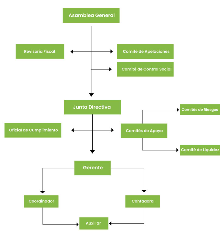
Órganos de Administración, Vigilancia y Control
